半导体所柔性侵入式脑机接口器件植入研究取得新进展
在脑机接口与神经科学飞速发展的今天,柔性神经电极凭借优异的生物相容性与机械匹配性,被广泛认为是实现长期稳定神经信号采集的理想选择。相较于传统刚性电极,柔性探针能有效减少脑组织损伤、抑制炎症反应、延长在体寿命,展现出广阔的应用前景。然而,由于自身刚度较低,这类探针在缺乏额外支撑的情况下难以穿透脑组织,植入难题成为制约柔性电极推广应用的关键瓶颈。
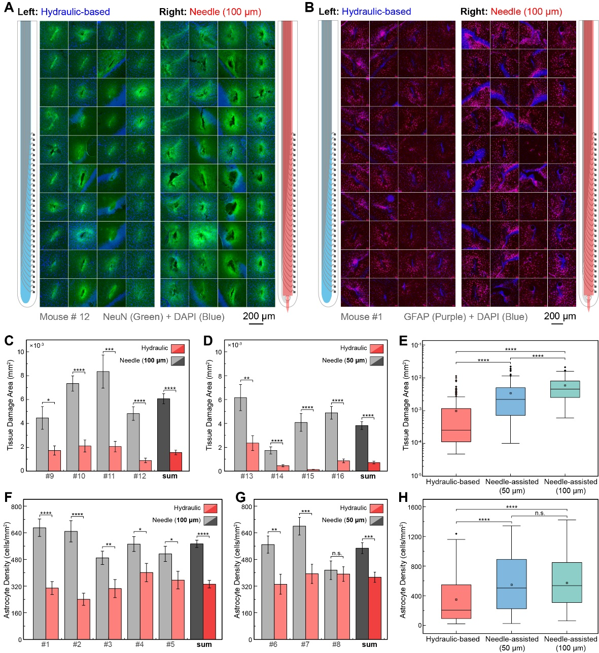
针对这一核心挑战,中国科学院半导体研究所裴为华研究员团队与中国科学院心理研究所梁璟研究员团队合作,联合研发出一种刚柔可调的“神经触手”式神经探针(Neurotentacle)。该探针通过微型液压系统调控内部压力,在插入阶段可变得刚硬、精准穿刺脑组织;植入完成后则恢复柔软状态,适应脑组织微环境。该方案无需借助任何硬质导入工具,实现了低损伤植入与长期高质量神经信号记录的双重目标。实验证实,该技术可显著减少急性损伤(相较传统方法降低超过74%)、减轻慢性免疫反应(降低约40%),且在小鼠的长期在体记录中始终保持优异的神经元信号质量与信噪比,信号通道的功能性和单位数量均显著优于对照组。该研究成果为柔性电极的实用化应用迈出了关键一步,也为下一代微创神经接口技术提供了全新解决方案。
该研究以Stiffness-tunable Neurotentacles for Minimally Invasive Implantation and Long-Term Neural Activity Recordings为题,发表于《先进科学》(Advanced??Science)。半导体所裴为华研究员和心理所梁璟研究员为共同通讯作者,半导体所博士后王阳和心理所博士生徐星为共同第一作者。
文章链接:https://doi.org/10.1002/advs.202505100.?

图1 可变刚度的神经触手式神经探针

图2 神经触手探针的超低急性损伤和慢性免疫反应

图3 神经触手探针所记录到的高质量神经活动信号






